国际关系史是高考命题的热点与重点,并且经常以主观题的面目出现,在世界史考查中所占分值较大。国际关系史也是考生复习的难点,相对于其他板块而言,国际关系史理论性较强,知识脉络跨度较大,命题角度多变,考生难以准确把握。近年来,对国际关系的考查又主要集中于以下几个方面:⑴国际关系中有关中国问题;⑵重要的国际会议与国际组织,如巴黎和会、华盛顿会议、二战后期的会议;国联、联合国、欧盟等;⑶大国间的关系;(4)国际关系格局。
-国际关系发展的阶段特征及概况
1.17世纪下半期至第一次世界大战。本阶段又可以分为两个阶段:(1)17世纪下半期到19世纪70年代。这一时期国际关系以欧洲为中心,主要体现在英法两国争夺殖民霸权与欧洲霸权,内在驱动力是资本主义发展的原始资本积累与工业革命后资本主义对市场与原料的需求增加。(2)19世纪70年代至第一次世界大战。第二次工业革命发生后,资本主义政治经济发展不平衡,欧洲的德国迅速崛起,与英国在世界范围内争夺殖民霸权,英德矛盾与其他帝国主义国家之间矛盾交织在一起,演变成两大军事侵略集团之间的冲突,最终导致第一次世界大战爆发,给人类带来了巨大的灾难。
2.两次世界大战时期。第一次世界大战促使人类第一次谋求真正意义上的合作,以缓解世界大战所产生的灾难。但凡尔赛华盛顿体系以及国际联盟未能实现这一目标。当1929年经济危机扩展到全世界的时候,重新崛起但经济脆弱的德国谋求建立法西斯政权,走对外扩张道路,以解决经济危机所带来的巨大社会压力。而正是第二次世界大战促成了人类面对巨大社会危机与灾难的时候走向合作,世界反法西斯联盟使世界反法西斯战争取得胜利成为可能。并由此催生了联合国的建立以及包括联合国宪章在内的一系列国际关系准则出现。
3.“二战”以后至今。二战后由于国家利益和意识形态的矛盾,美苏合作破裂,最终形成了国际间的长期对抗,致使国际局势长期紧张,直至冷战结束,雅尔塔体系解体。在这个过程中国际交往的深度与广度都达到了前所未有的水平,各种国际组织协调能力增强,国家之间的沟通与合作水平超过了以往,人类面对世界性的问题能够形成较为一致的认同。
-从内容角度来看,国际关系史的结构
1.国际组织。其中国际组织是根据国家利益原则结合形成的国家间的组织。一战后的国联;二战后的联合国、关贸总协定、北约、华约、欧洲共同体(欧盟)、北美自由贸易区、亚太经合组织、七十七国集团、东盟、上海合作组织等。这些组织还可以根据其性质分为军事的、政治的、经济的以及多重性质的国际组织。
2.国际关系格局。近代以来,影响世界发展进程的主要国际关系格局有维也纳体系、凡尔赛华盛顿体系、雅尔塔体系与目前的一超多强的国际关系格局。
3.国家间的矛盾、国际冲突与战争。国际冲突既有政治性、也有经济性,甚至还有文化领域的,当然国际冲突最为剧烈的表现为国际战争,影响最大的是两次世界大战、其他诸如英法之间的殖民战争、拿破仑战争、英法对俄国的克里米亚战争、普法战争、海湾战争等。
4.国际合作。主要表现为召开国际会议,成立国际组织;签订国际公约,发表重要宣言等。出于不同目的的国际合作对历史发展进程的影响也不同,既有促进历史发展进步的,也有起阻碍历史前进的。
-国际关系的理论思考
(一)国家力量与国家利益是处理国际关系的立足点与出发点。国家间的关系主要是由各国的国家利益和国家力量决定的;维护国家利益是主权国家制定和推行对外政策的依据,是对外活动的根本目的。共同利益是国家合作的基础,而利益的相悖则是引起国家间摩擦和冲突的根源。争夺世界与地区霸权,谋求国家利益最大化是世界大国之间斗争的核心问题。
(二)意识形态对抗与超越意识形态的合作。
1.资本主义与社会主义的对抗演变成国家之间以及国际组织之间的对抗。自新航路开辟以来,世界历史发展的主流始终是资本主义潮流。但是在20世纪上半期,十月革命在俄国取得成功,以埋葬资本主义为己任的社会主义由原来的思想变成了现实,引起了整个资本主义世界的恐慌。
第一阶段:干涉苏俄革命与祸水东引的绥靖政策(1917年~1939年)。
第二阶段:与苏联合作打击法西斯主义(1941年~1945年)。
第三阶段:冷战———资本主义与社会主义两大阵营的对抗(1949年~1991年)。
第四阶段:苏东剧变后西方世界继续对中国的“和平演变”以及与中国在诸多国际问题上的合作(1991年至今)。
2.法西斯力量与反法西斯力量世界性的对抗。
第一阶段:法西斯专政在德意日建立及其对外扩张,世界局部性反法西斯战争开始,西方大国从国家局部利益以及反社会主义意识形态出发推行“绥靖政策”(1931年~1939年)。
第二阶段:第二次世界大战期间的法西斯轴心国与反法西斯同盟的较量(1939年~1945年)。
(三)两次世界大战的灾难与人类对和平世界的努力。
1.第一次世界大战与凡尔赛华盛顿体系。
一战使资本主义产生以来所创造的人类文明几近毁灭,也给人类世界心灵世界留下了巨大创伤,欧洲成为一片废墟。战后通过召开巴黎和会与华盛顿会议来解决列国之间的矛盾,虽然会议具有分赃性质以及重新瓜分世界霸权的色彩,但会议倡导成立的国际联盟及其原则为后来的人类合作开启了先河。
2.第二次世界大战与雅尔塔体系。
显然“一战”后的调整是失败的,人类并未迎来真正的世界和平。1929年经济危机爆发,德国与日本走上法西斯主义道路,西方大国推行绥靖政策,战争笼罩整个世界。第二次世界大战给人类带来的灾难远超过“一战”。战争后期,反法西斯联盟主要国家决定成立一个维护世界和平与安全的国际组织———联合国。战后,联合国成立,雅尔塔体系形成。尽管雅尔塔体系带有大国强权色彩,并且演变成为两大阵营对抗与美苏争霸格局,但世界和平与进步潮流得到世界范围的认同,人类进步力量得到发展,人类在各个领域的友好合作出现了前所未有的发展前景。今天,虽然局部地区冲突不断,但和平与发展已经成为时代主题。
-世界矛盾的演化与国际关系格局的转变
1.国际关系格局演变的动力因素。
国际关系格局的演变根本性的动力是大国之间的国家利益冲突以及国家力量消长。大国之间的利益冲突形成国际社会矛盾,当国家力量达到相对平衡时就会形成相对稳定的国际关系格局,一旦国家或国家集团力量平衡被打破时,国际关系格局就会发生演变。
2.世界主要矛盾与国际关系格局的演变。

3.欧洲大陆霸权的转移与国际关系格局中心的变化。
长期以来,国际关系格局的中心是在欧洲,因而对欧洲霸权的争夺十分激烈。即便世界格局发生重大转移,欧洲霸权仍然是世界大国争夺的重点。
国际社会政治经济力量变化引起国际关系格局中心发生转移。17世纪下半期至一战:欧洲是国际关系的中心舞台;一战后至二战:国际关系的中心开始从欧洲向它的两侧转移,但欧洲仍然是国际关系格局的中心;二战后:美苏两极格局取代了以欧洲为中心的国际关系格局;到80年代末90年代初:苏东剧变,两极格局结束,世界格局呈现多极化趋势。
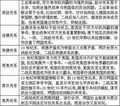
-关于大国外交关系
1.主要大国对外政策

2.大国双边关系

|