| 2007年暑期司法备考:经济法中的特殊责任 |
| 作者:SINA 文章来源:SINA 点击数: 更新时间:2007-7-25 20:24:34 |
|
|
经济法是法学体系中最年轻的法律部门,在各方面都有不同于传统法律部门的特点,其责任制度也不例外。
经济法责任的特点因主体不同而具有差异性。具体来说,追究政府机关经济法责任,主要是为了赔偿或补偿经济主体的经济损失,其惩罚性体现得并不明显;而追究普通经济法主体法律责任,主要是为了惩罚经济主体,其赔偿性和补偿性并不明显。以下就司法考试相关考点中的经济法的特殊责任作一简要说明。
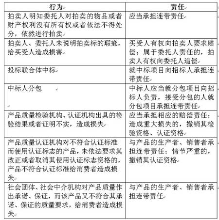
一、《拍卖法》、《招标投标法》、《产品质量法》中的特殊责任
 一
二、《消费者权益保护法》中的赔偿责任
 二
三、《产品质量法》中的产品责任
 三
四、《消费者权益保护法》与《产品质量法》的区别
 四
经济法属于司法考试中偏向于记忆型的部门法,将分散的知识点归纳在一起是非常必要的。因经济法责任的特殊性,在司法考试中可考性非常大,希望这点能够引起大家的注意,为大家准备2007年国家司法考试助一臂之力。
|
|
|
上一个文章: 专家谈司考热点:民法善意取得制度考点总结 下一个文章: 司法备考:三大诉讼案中审判障碍的制度比较 |