首页 | 新闻中心 | 考试指导 | 试题资源 | 下载中心 | 个人博客 | 图书中心雁过留声托业考试 | 考研专区 | 司法考试 | 公务员考试 | 法硕专区 | 中高考专区

 
您现在的位置: 中国1考网 >> 高考专区 >> 复习备考 >> 英语 >> 正文  
 
 
 
2009年高考最有可能考的25道英语题(大纲卷)
作者:SINA 文章来源:SINA 点击数: 更新时间:2009-5-27 18:14:00


点击图片进入下一页
图8

点击图片进入下一页
图9

点击图片进入下一页
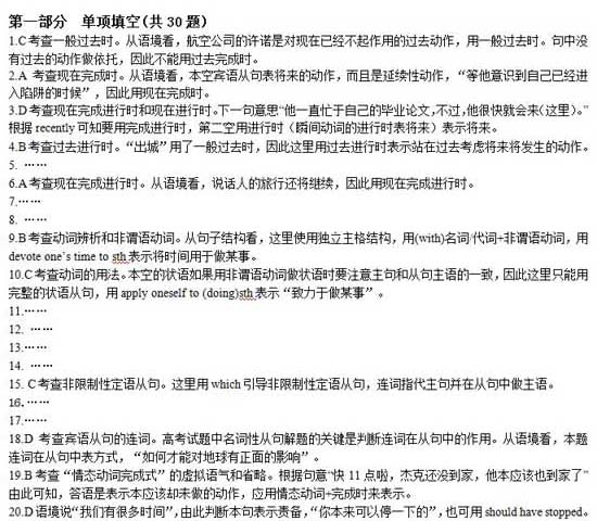
图10

点击图片进入下一页
图11

点击图片进入下一页
图12
点击图片进入下一页
图13

  

上一页  [1] [2] [3] [4] 下一页

  • 上一个文章:

  • 下一个文章:
  • 特别说明:由于各方面情况的不断调整与变化,中国一考网所提供的所有考试信息仅供参考,敬请考生以权威部门公布的正式信息为准。

    网友评论(评论只代表网友观点,与本站立场无关)
    发表评论
    姓 名: *(必填项) ·注册用户·
    Email: QQ号:
    评 分: 1分 2分 3分 4分 5分
    评论
    内容
     
     
    今日推荐
    最新新闻资讯

    时评:大学生考公务员

    公考天价培训班非议声
    普通文章[公务员动态]国家公务员局:未发布任何2010年06-11
    普通文章[公务员动态]国家公务员局:未发布任何2010年06-11
    普通文章[公务员动态]天津公务员招考面试全程录像录音06-11
    普通文章[司考资讯]司法考试北京地区考生5日起网报06-03
    普通文章[公务员动态]武汉公务员招录首次面向社区和村06-02
    普通文章[司考资讯]2009年国家司法考试6月1日起开始06-01
    普通文章[司考资讯]2009年国家司法考试6月1-25日统一05-26
    普通文章[公务员动态]广东09年公务员笔试入围成绩划定05-25
    普通文章[公务员动态]湖北省2009年公务员考试笔试分数05-25
    普通文章[司考资讯]09司法考试大纲发布 社会主义法治05-24
    最新复习指导
    普通文章[政治]考研复习:毛概要从两方面把握知06-11
    普通文章[政治]考研毛概指导:掌握学科规律和基06-11
    普通文章[英语]名师点拨:考研英语新题型暑期复06-11
    普通文章[英语]考研英语阅读高分秘诀:从改变思06-11
    普通文章[英语]名师指导如何攻克考研英语阅读新06-11
    普通文章[英语]名师精析考研英语阅读理解四类题06-11
    普通文章[英语]考研英语词汇记忆方法浅谈06-11
    普通文章[英语]暑期背单词:妙招助你提高考研英06-11
    普通文章[英语]一招鲜:搞定考研英语词汇一共分06-11
    普通文章[英语]名师指导:考研英语之提纲题型写06-11
    最近试题资料
  • 此栏目下没有文章
  • 最新增值资源
     
    1考网简介 | About 1kao | 广告服务 | 联系我们 | 版权申明 | 会员注册 | 产品答疑
    Copyright © 2004-2010 www.1kao.net, All Rights Reserved
    公务员考试 MBA论文 考研大纲 中国1考网 版权所有